The Living Logo
  • Width: Topic Centrality
  • Color: Semantic Hub
  • Opacity: Freshness
  • Overlap: Topic Intersection
  • Sound: Site Complexity

Becoming cyborgs Class notes

How to make diagrams, or, Extending yourself with an AI coach

Generative AI tools aren’t very creative or original. They can’t actually generate anything in the sense of a genesis, or giving birth. They are good at replicating patterns, even ones that one might not be aware of. And as a part of that they seem to be really good translators, not just between languages but also across domains and between genres of communication.1

For your exhibit, you are asked to translate your ideas from words on paper to another mode of communication, like images, soounds, video, or other multimedia. Naturally—well, maybe not naturally—one might see if there’s an AI tool that can help, particularly one that USYD has made available to students as part of its software packages.

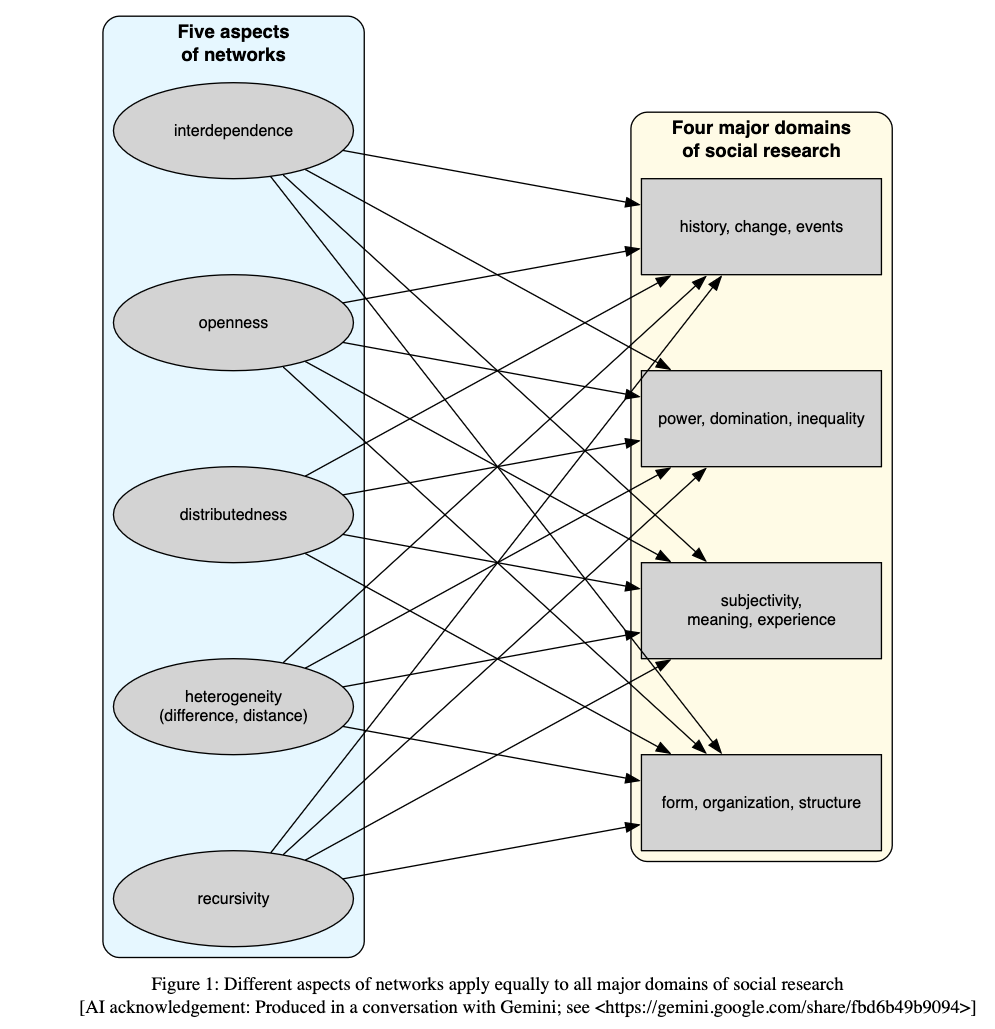
Playing with AI can be fun and educational, but what’s the best way to do it? I can’t say that I have all the answers here, but I have some advice based on recent experience. Here is a chat with Google Gemini (which is similar to Microsoft Copilot) in which I prompted the bot to make a diagram of this class’s main idea: https://g.co/gemini/share/fbd6b49b9094.

In a new network paradigm, the qualities of networks apply equally to all the major domains in which social scientists work.

I will share the final Graphviz document that can produce this diagram later: network-paradigm.dot. You can also open Google’s suggestion in a text editor and paste it into this online Graphviz engine for testing: https://dreampuf.github.io/GraphvizOnline.

Naturally, Google’s AI bot made some mistakes. It didn’t actually make all the changes I wanted it to make. The diagram is fine for my purposes but it’s not perfect. What I learned here (and in my own personal experiments) is that it is pretty good at explaining whatever its output is. The line-by-line explanations are actually accurate, and taught me a few different things about Graphviz I didn’t know. So I was able to make a few necessary changes to the output and test them to get what I wanted (or at least the best version of what I wanted that I was able to make in the time I had).

I’m not starting from nothing with Graphviz. I already learned the basics, not to mention the basic terms to describe this kind of graph diagram (nodes, edges, directed, bimodal, etc.). That made it a lot easier to instruct the bot and work with the outputs. Likewise, start with what you know or already have to hand (even if it’s a doodle on a napkin). Ask for a tutorial. Follow the steps yourself rather than copy and paste the result. Test the output rather than blindly trust it.


  1. Gibberlink really is just natural language discourse—chatter—re-encoded in tones, like using a substitution cipher. The AI bots didn’t invent it. They’re just really good at codeswitching.↩︎